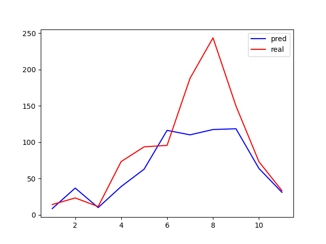
将预测结果改为月总雨量
2019 real rainfall: 90.82727272727271
2019 pred rainfall: 64.91845
real is bigger than pred by: 0.399098000092971
201901-07 real rainfall: 71.31428571428572
201901-07 pred rainfall: 54.772762
real is bigger than pred by : 0.30200272400958267
201908-11 real rainfall: 124.97499999999998
201908-11 pred rainfall: 82.67342
real is bigger than pred by : 0.5116707922014149 R-square is 0.5464765233505124
可以看出模型效果仍然较差
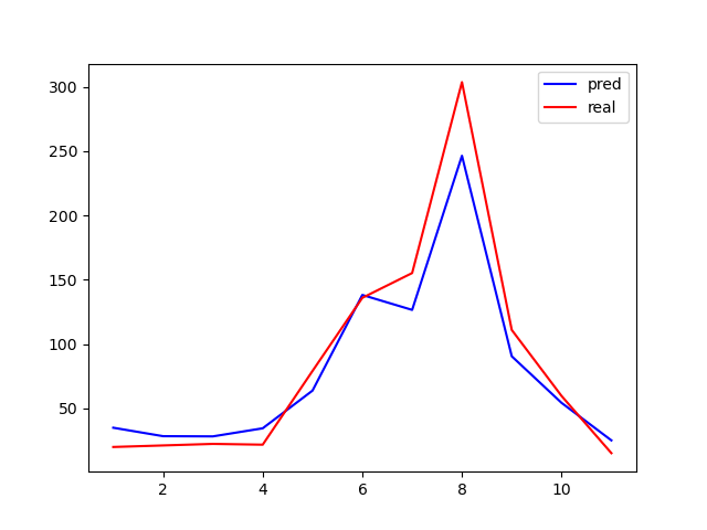
加入隆德气象站的降雨量做区域回归
2019 real rainfall: 90.82727272727271
2019 pred rainfall: 85.41015
real is bigger than pred by: 0.06342482941611867
201901-07 real rainfall: 71.31428571428572
201901-07 pred rainfall: 63.57319
real is bigger than pred by : 0.12176669254588507
201908-11 real rainfall: 124.97499999999998
201908-11 pred rainfall: 123.62481
real is bigger than pred by : 0.01092168103545885
可以看出模型显著提升了
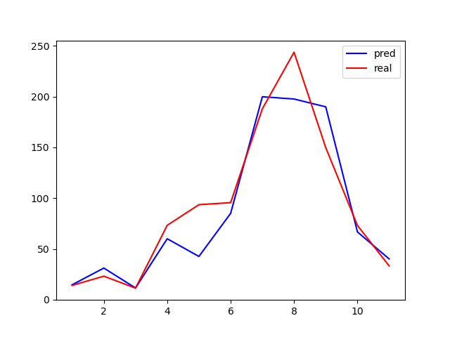
再加入泾源气象站的雨量
2019 real rainfall: 90.82727272727271
2019 pred rainfall: 89.10617
real is bigger than pred by: 0.01931518390183277
201901-07 real rainfall: 71.31428571428572
201901-07 pred rainfall: 66.479385
real is bigger than pred by : 0.07272781345623461
201908-11 real rainfall: 124.97499999999998
201908-11 pred rainfall: 128.70303
real is bigger than pred by : -0.028966166122208436
模型进一步提升
按照新模型,对2020年进行预测
2020 real rainfall: 85.80909090909086
2020 pred rainfall: 79.06396
real is bigger than pred by: 0.08531237155823371
202001-07 real rainfall: 64.95714285714283
202001-07 pred rainfall: 64.81861
real is bigger than pred by : 0.002137221234397587
202008-11 real rainfall: 122.29999999999993
202008-11 pred rainfall: 103.9933
real is bigger than pred by : 0.17603728666581983 可以看到:
模型对2019年下半年的真实降雨实际是低于预测值的
但是在2020年下半年真实降雨高了17.6%,-2%到+17.6%可以看出人工降雨的效果

本文章使用limfx的vscode插件快速发布